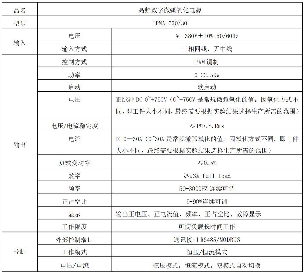
1,概述 該電源為脈沖電源,為微弧氧化等需要脈沖的電壓和電流的情況而設計。電源采用高頻隔離設計,采用先進的DSP控制,輸出電壓穩定,不因輸入電壓波動而變化。輸出...